为进一步改进我院门诊流程,提升群众看病就医体验,我院门诊楼(2号楼)将于2018年8月19日开始进行内部整修,整修期间部分科室位置调整,给您带来不便敬请谅解。
(医院服务中心电话:88217811;门诊部办公室电话:88216203)
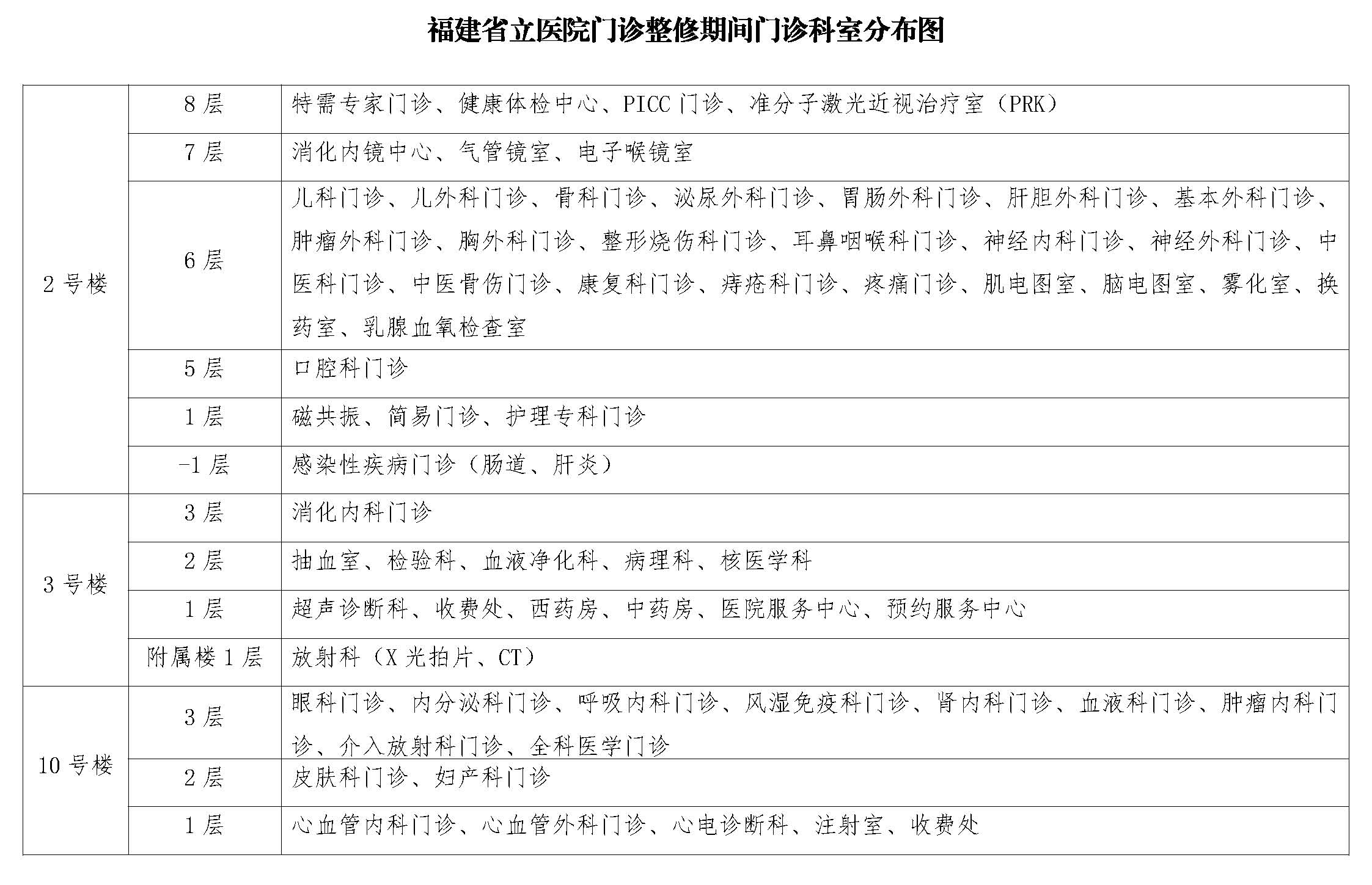
福建省立医院整修期间门诊科室分布图
(8月19日起)
(点击可查看大图)
温馨提醒:门诊部将根据工期进展情况及时更新整修期间科室分布图,请关注最新通知。

为进一步改进我院门诊流程,提升群众看病就医体验,我院门诊楼(2号楼)将于2018年8月19日开始进行内部整修,整修期间部分科室位置调整,给您带来不便敬请谅解。
(医院服务中心电话:88217811;门诊部办公室电话:88216203)
福建省立医院整修期间门诊科室分布图
(8月19日起)
(点击可查看大图)
温馨提醒:门诊部将根据工期进展情况及时更新整修期间科室分布图,请关注最新通知。
