一、医院简介

福建省立医院是福建省卫生健康委直属的、非营利性三级甲等综合医院,创建于1937年,是福建省最早创办的公立医院之一。80多年来,经过几代省立人的不懈努力,已发展成为我省临床诊疗、医学研究、医学教育、预防保健的中心。近年来,先后获评全国文明单位、全国卫生计生系统先进集体、国家首批住院医师规范化培训示范基地等,拥有福建省唯一一支国家级紧急医学救援队。我院于2018年11月获批国家级博士后科研工作站,医院学科设置齐全,技术力量雄厚,科研平台完善。医院是福建省委、省政府首批高水平医院建设单位之一,与北京协和医院开展合作共建,努力实现人才、学科、管理、服务等的全面升级。
作为福建省医学研究中心,拥有福建省心血管病、急诊医学、老年病、胃肠病及核医学科等5个省级研究所,急诊医学、老年医学、重症医学等3个临床医学中心,心血管病、老年病、急诊医学、医疗大数据工程等4个省级重点实验室。医院拥有全省医疗卫生系统规模最大的公共实验服务型平台,集现代化、创新型、智能型于一体,平台建筑面积达1400多平方米,为医疗科研提供技术支持和技术服务。
作为福建省医学教学中心,近年来先后承担20多个专业的临床教学任务,目前有博士培养点12个、硕士培养点32个、国家级住院医师规范化培训基地30个,每年在院学习的硕士、博士以及各类实习进修生近800名;年均承办国家级、省级继续教育项目近百项。
作为福建省临床诊疗中心,医院人才梯队合理,其中高级职称人员730多人,享受国务院政府特殊津贴专家累计50名,国家卫生计生突出贡献中青年专家、省卫生计生系统突出贡献中青年专家10名。拥有美国护理科学院院士、国家百千万人才工程人选、省科技创新领军人才、省杰出科技人才、省百千万工程领军人才等一大批优秀人才。医院学科齐全,拥有5个国家级临床重点专科建设项目,10个省级临床重点专科,9个国家级基地(中心),12个省级质控中心,连续多年入选香港艾力彼医院管理研究中心发布的中国医院竞争力排行榜百强。
二、招收条件及管理办法
1. 获得博士学位一般不超过3年
2. 品学兼优,身体健康
3. 年龄一般在35周岁以下
4. 原则上应为非在职人员
5. 主持过国家自然科学基金项目或发表过5分以上SCI论文者,年龄与获得博士学位年限可适当放宽。
三、薪酬待遇
1. 全职博士后人员在站期间,待遇30万元/年(税前);
2. 享受房租补贴,每人每月3000元;
3. 以上待遇均按月发放,但最长不超过24个月;
4. 博士后科研课题启动经费50万元;
5. 博士后研究人员在站时间一般为2—3年,确因承担国家级重大科技项目的,可申请延长在站时间1-2年。
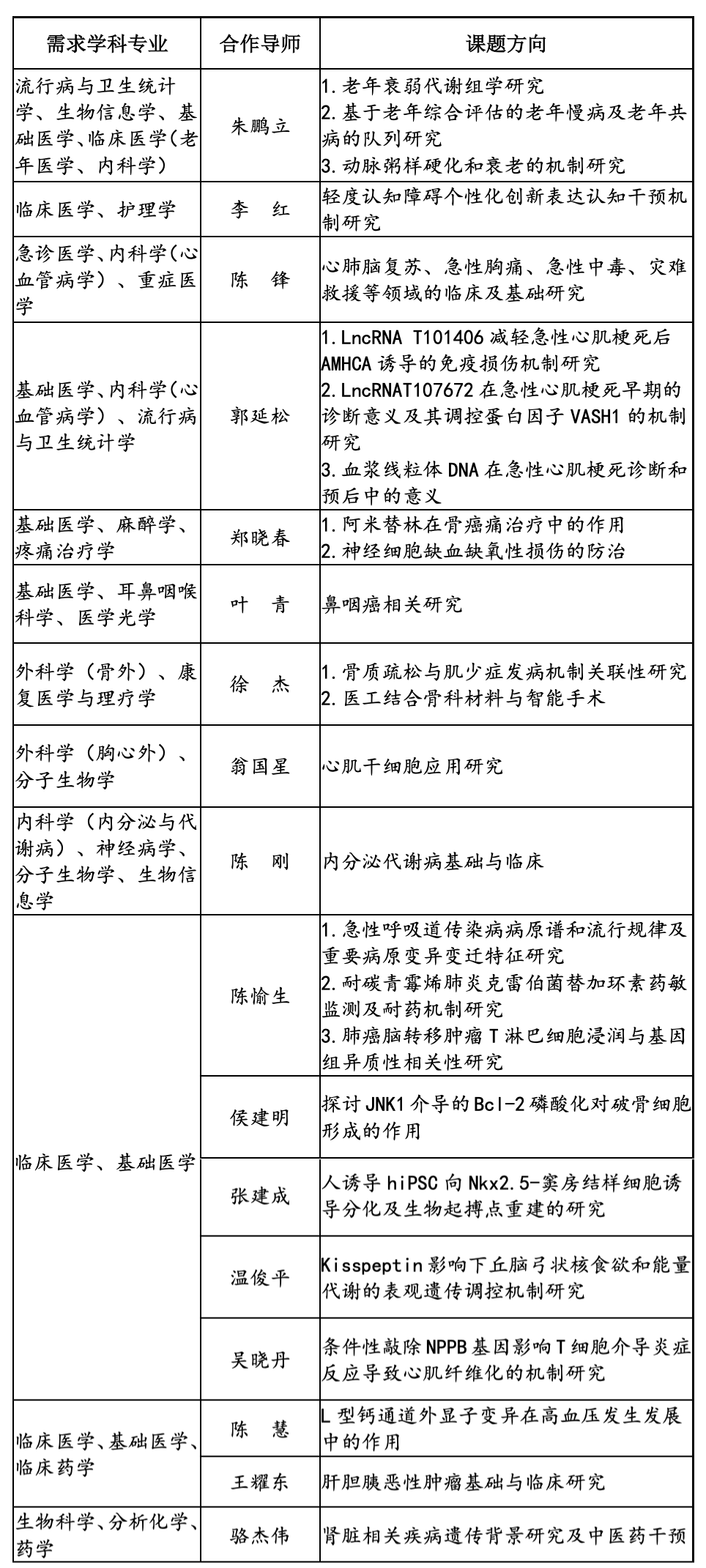
四、招收专业
五、联系方式
· 联 系 人:练发杨
· 联系电话:0591-88216023
· 邮 箱:fjslkyk@163.com
· 联系地址:福建省福州市鼓楼区秘书巷省立公寓二楼科研处
· 邮 编:350001

