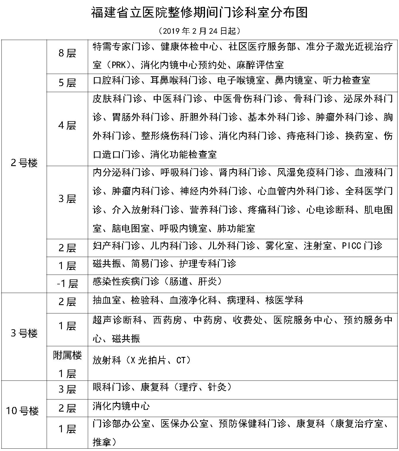
经过紧张施工,福建省立医院门诊楼(2号楼)内部整修一期工程已全部完成,该楼二层至五层将于2月24日(星期日)启用。启用后的楼层分布及相关门诊科室分布如下图。
(点击图片可查看大图)
下面,小编为您梳理一期整修后
门诊的新亮点
亮点一:学科与相关检查就近安排
基于人性化理念,一期整修后的门诊楼将心血管系统、神经系统、消化系统等相关科室进行整合,同时针对专科检查较多的学科,将诊室和相关检查室安排在同一区域内或邻近区域,以便您在最短路径内完成诊疗过程,避免了往返迂回,最大限度地减少交叉感染的发生。

亮点二:色彩使用
在设计中注重营造色彩丰富的就诊环境,充分考虑不同患者群体对色彩的适应和不同色彩对诊区的识别功能。2号楼的妇产科、儿科、内科、外科、五官科等科室候诊区根据病种不同分别采用粉、蓝、绿墙面装饰,舒缓您的心情。


亮点三:二次候诊模式
与本次整修工程一同启用的,还有二次候诊模式。2号楼二至四层分别设有独立的一次候诊大厅和自助服务区域。您可在一次候诊区的自助服务台取号等候,屏幕显示您的序号后即可至诊室前的二次候诊区等候。二次候诊模式主要是为了保持就诊区域的安静,防止候诊人群密集引起的交叉感染。我们提醒您按照预约通知的时间来院等候就诊,不需要太早在医院滞留等候。


“照顾好每一位病人”,尽力使您的门诊诊疗过程快速、简便、安全、舒适,我们一直在努力!
温馨提示:门诊部将根据工期进展情况及时更新整修期间科室分布图,请关注最新通知。您在此期间有任何疑问,都可与医院服务中心(电话:88217811)、门诊部办公室(电话:88216203)联系,我们将竭诚为您服务!

