

简介

福州大学是国家“双一流”建设高校、国家“211工程”重点建设大学、福建省人民政府与国家教育部共建高校。学校创建于1958年,现已发展成为一所以工为主、理工结合,理、工、经、管、文、法、艺、医等多学科协调发展的重点大学。福建省委省政府为推动我省医学教育和健康医疗事业发展,研究筹建了福州大学医学院,将福建省立医院成建制划转福州大学,全力支持福州大学高起点、高标准建设国际知名高水平研究型医学院。福州大学医学院坚持“医教融合、医工结合、多学科交叉”办学定位,学校现有生物医学工程和生物与医药2个医学相关博士点,药学、生物医学工程、生物与医药3个医学相关硕士点,另有制药工程和生物医学工程、智能医学工程(与福建医科大学共建)3个医学相关本科专业。目前获批省级以上医学相关科研平台10个,其中国家部委批准建设2个。获批国家部委立项与医学相关科研项目30项,其中国家级重点项目8项。
福州大学附属省立医院创建于1937年,是福建省最早创办的公立医院之一。80多年来,经过几代省立人的不懈努力,已发展成为我省临床诊疗、医学研究、医学教育、预防保健的中心。近年来,先后获评全国文明单位、全国卫生计生系统先进集体、国家首批住院医师规范化培训示范基地等,拥有福建省唯一一支国家级紧急医学救援队。医院是福建省委、省政府首批高水平医院建设单位之一,努力实现人才、学科、管理、服务等的全面升级。作为福建省医学研究中心,拥有福建省心血管病、急诊医学、老年病、胃肠病及核医学科等5个省级研究所,急诊医学、老年医学、重症医学等3个临床医学中心,心血管病、老年病、急诊医学、医疗大数据工程等4个省级重点实验室。医院拥有全省医疗卫生系统规模最大的公共实验服务型平台,集现代化、创新型、智能型于一体,平台建筑面积达1400多平方米,为医疗科研提供技术支持和技术服务。
福州大学医学院设立有化学、化学工程与技术、电子科学与技术、材料科学与工程、机械工程、信息与通信工程、计算机科学与技术等博士后流动站分站。为建设国际知名高水平研究型医学院,充分发挥博士后制度的优越性,现诚邀全球博士后精英来我院从事医工交叉专项博士后科研工作,共筑医学研究新高峰。凭借综合大学的强大支持和一流的科研平台,我们汇聚国内外知名学者,与福州大学附属省立医院强强联手,共享丰富临床资源。
薪酬待遇与进出站要求

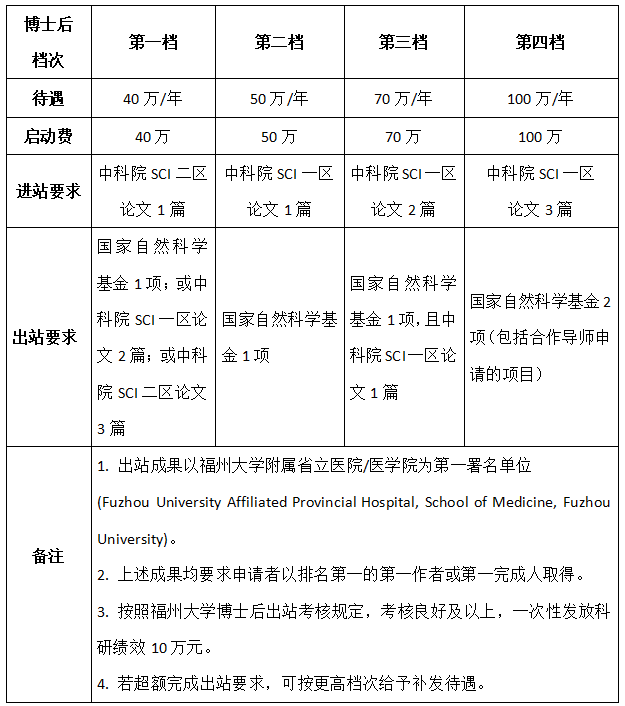
1. 福州大学医工交叉专项博士后实行双导师制。第一导师为附属省立医院导师,第二导师为福州大学本部导师。

2. 鼓励和支持博士后研究人员申报各类人才项目计划,若入选下列人才计划,待遇叠加!

3. 住房优惠:提供人才公寓,可拎包入住,或享受房租补贴,每月3000元。
4. 科研奖励绩效制度:科研成果按照学校相关奖励办法奖励。
5. 医工交叉专项博士后可申请师资博士后,具体条件详见福州大学师资博士后招聘公告。
项目资助

博士后可申报以下项目资助:
⭐中国博士后科学基金(特别资助:资助标准为自然科学 18 万元;社会科学 15 万元。面上资助:自然科学资助标准为 8 万元;社会科学资助标准一般为5 万元)。
⭐国家自然(社会)科学基金等国家级、省部级项目。
⭐另有若干博士后国际学术交流项目可供申报。
招聘条件

1. 具有良好的思想政治素质和道德品质,具有创新、求实、协作、奉献精神,德才兼备。
2. 获得博士学位一般不超过3年。
3. 年龄一般在35周岁以下(含35岁,即未到36岁生日),博士毕业于境内外知名高校或科研机构。
4. 保证在站期间全职从事博士后研究工作。
5. 主持过国家自然科学基金项目或发表过影响因子10分以上的中科院SCI一区SCI论文者,年龄与获得博士学位年限可适当放宽。
招收专业目录

福州大学医工交叉专项博士后实行双导师制。第一导师为附属省立医院导师,第二导师为福州大学本部导师。申请我院医工交叉专项博士后的人员,请按照招收博士后专业目录(请扫描如下二维码)选择合作导师,提交相应申报材料。

简历投递

应聘者请将应聘材料发送至联系邮箱:medpostdoctor@fzu.edu.cn和fjslkyk@163.com邮件名请注明“医工交叉专项博士后+姓名+毕业院校+研究方向”,应聘材料主要包括:
(1)应聘申请表(可扫描二维码进行下载)
(2)可证明符合条件的相关材料扫描件(PDF格式,含学历学位证书,代表作等科研成果)。

联系方式
联系人1:卢老师
电话:0591-22863850
邮箱:medpostdoctor@fzu.edu.cn
地址:福建省福州市福州大学城乌龙江北大道2号福州大学行政北楼西315医学院
联系人2:练老师
联系电话:0591-88216023
邮箱:fjslkyk@163.com
地址:福建省福州市鼓楼区秘书巷12号省立公寓二楼科研处
其他
本招聘方案暂行三年。
-END-
来源:福州大学研究生教育 微信公众号

